人生就是博官网

微信
加入收藏
广西人生就是博官网集团集中采购平台 广西人生就是博官网统一门户
目今位置:首页 >> 新闻资讯 >> 公司动态

【喜讯】冶建公司荣获40项省部级QC结果奖

来源:本站  |   编辑:治理员  |  日期:2023-05-11  |   字体:T T T   |  点击量:2750


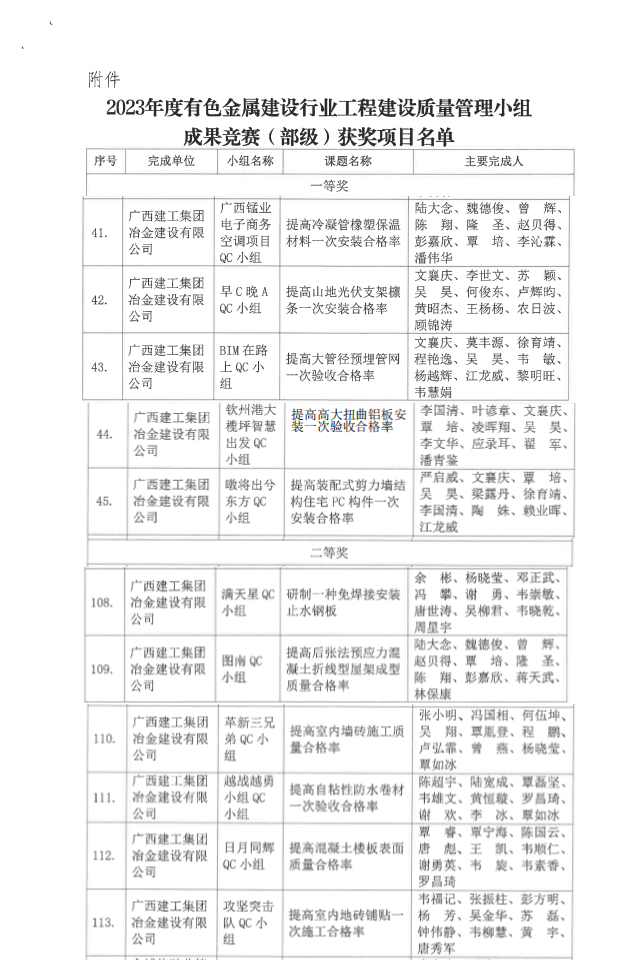
近日,中国有色金属建设协会和广西工程建设质量宁静治理协会宣布了2023年质量治理小组运动结果评审结果,冶建公司共有40项结果获奖 。其中省部级一类结果10项,二类结果23项,三类结果7项 。

人生就是博·(中国大陆) - 官方网站 

人生就是博·(中国大陆) - 官方网站 

人生就是博·(中国大陆) - 官方网站 

人生就是博·(中国大陆) - 官方网站 

文件截图

下一步,冶建公司将以此次获奖为契机,连续抓好项目质量管控事情,推动技术立异,将科技立异结果转化为生产力,助力项目质量治理水平提升,努力打造更多精品工程,为集团公司高质量生长孝敬力量 。

(图文/质量技术部  梁露丹

上一篇:公司召开增强“围墙内围墙外”治理和“以包代管”专项整治专题会

下一篇:提升“三力”争创佳绩丨蒙胜益到南宁片区调研指导

网站地图