ÈËÉú¾ÍÊDz©¹ÙÍø

΢ÐÅ
¼ÓÈëÊÕ²Ø
¹ãÎ÷ÈËÉú¾ÍÊDz©¹ÙÍø¼¯Íż¯ÖвɹºÆ½Ì¨ ¹ãÎ÷ÈËÉú¾ÍÊDz©¹ÙÍøÍ³Ò»ÃÅ»§

µÚÊ®·Ö¹«Ë¾³Ð½¨ÏîÄ¿»ñͨ±¨±íÑï

À´Ô´£º±¾Õ¾  |   ±à¼­£ºÖÎÀíÔ±  |  ÈÕÆÚ£º2022-03-25  |   ×ÖÌ壺T T T   |  µã»÷Á¿£º3661


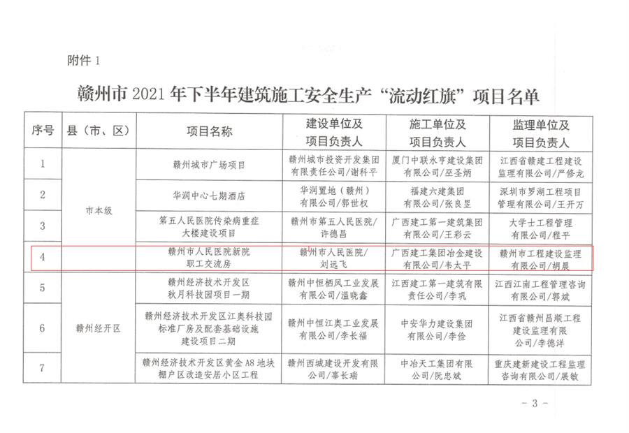
3ÔÂ23ÈÕ£¬¸ÓÖÝÊÐס·¿ºÍ³ÇÏ罨Éè¾ÖÄþ¾²Éú²úίԱ»á°ì¹«ÊÒÏ·¢¡¶¸ÓÖÝÊÐס½¨¾Ö°²Î¯°ì¹ØÓÚ2021ÄêϰëÄêÈ«Êн¨ÖþÊ©¹¤Äþ¾²Éú²ú¡°Á÷¶¯ºìÆì¡±¾ºÈü½á¹ûµÄͨ±¨¡·£¬Ò±½¨¹«Ë¾µÚÊ®·Ö¹«Ë¾³Ð½¨µÄ¸ÓÖÝÊÐÈËÃñÒ½ÔºÖ°¹¤½»Á÷·¿ÏîÄ¿°ñÉÏÓÐÃû£¬ÅÅÃûǰÁУ¡

ÈËÉú¾ÍÊDz©¡¤(Öйú´ó½) - ¹Ù·½ÍøÕ¾ 

¡°Á÷¶¯ºìÆì¡±ÏîÄ¿Ãûµ¥

¸ÃÏîÄ¿×ܽ¨ÖþÃæ»ý78696.22ƽ·½Ã×£¬¹¤ÆÚ786ÈÕÀúÌ죬ÌõÔ¼¼Û2.51ÒÚÔª ¡£ÏîÄ¿ÓÚ2021Äê7ÔÂ29ÈÕÕýʽ¿ª¹¤µÓÚ¨ ¡£¿ª¹¤ÒÁʼ£¬µÚÊ®·Ö¹«Ë¾ÒÔ´´ÊС°½á¹¹±­¡±ºÍÄþ¾²ÎÄÃ÷±ê×¼»¯¹¤µØ¼°Õù´´Ê¡ÓÅÏîĿΪĿ±ê£¬Ñ¡Åɾ«¸ÉµÄÖÎÀí²½¶Ó£¬Ñϸñƾ¾Ý¼¯ÍŹ«Ë¾Ð°桶ÎÄÃ÷Ê©¹¤ÓëÄþ¾²ÖÎÀí±ê×¼»¯Í¼¼¯¡·¾«ÐÄ×é֯ʩ¹¤£¬Âäʵ¡°3+1¡±ÏîÄ¿ÖÎÀí»úÖÆºÍ¡°Î§Ç½ÄÚ¡±¡°Î§Ç½Í⡱ÏîÄ¿ÖÎÀíģʽ£¬Ç¿»¯Àú³Ì¹Ü¿Ø£¬ÑϰÑÄþ¾²ÖÊÁ¿¹Ø£¬¸ßÖÊÁ¿ÍƽøÏîÄ¿½¨Éè ¡£Ä¿Ç°£¬ÏîÄ¿µ×°å·Àˮʩ¹¤¡¢³Ð̨¸Ö½î°óÔú¡¢×©Ì¥Ä¤ÆöÖþ¡¢×®Í·ÆÆ³ý¡¢µØÏÂÊÒ¶¥°å¼Ü×Ó´îÉèºÍÄ£°å×°ÖÃÆ½·Ö²¿·ÖÏ³Ì°´¼Æ»®ÓÐÐòÍÆ½øÖÐ ¡£

ÏÂÒ»²½£¬µÚÊ®·Ö¹«Ë¾½«ÎȲ½×¥ºÃÏîÄ¿Äþ¾²Éú²úºÍÖÊÁ¿ÖÎÀíÊÂÇ飬Ñϸñƾ¾Ýʱ¼ä½ÚµãÇÀ×¥½¨Éè½ø¶È£¬È«Á¦½³Ô쾫Ʒ¹¤³Ì£¬ÔÚÈ·±£Äþ¾²µÄǰÌáÏÂ׼ʱ±£Öʱ£Á¿Íê³É½¨ÉèÈÎÎñ ¡£

£¨Í¼ÎÄ/µÚÊ®·Ö¹«Ë¾ ÌïÈÊÇ®£©

ÉÏһƪ£ºµÚ°Ë·Ö¹«Ë¾³Ð½¨ÏîÄ¿Ö÷Ì幤³Ì˳Àû·â¶¥

ÏÂһƪ£ºµÚÎå·Ö¹«Ë¾³Ð½¨ÄÚÃɹÅÏîÄ¿¾ÙÐпª¹¤µÓÚ¨ÒÇʽ

ÍøÕ¾µØÍ¼